首页
关于我们
企业简介
发展历程
资质证书
合作伙伴
最新动态
公司动态
行业安全
精彩活动
业务范围
安全技术服务
安全生产管理咨询
安全管控信息化
安全人才培训
项目业绩
在线留言
人才招聘
联系我们
电话:
南京苗蓝线上投资顾问有限公司
行业安全
精彩活动
首页
行业安全
最新动态
南京苗蓝线上投资顾问有限公司
行业安全
精彩活动
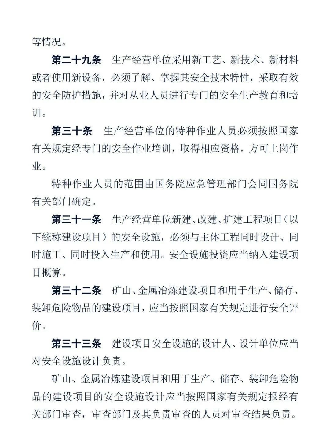
联系我们
企业邮箱:
联系电话:
企业地址:
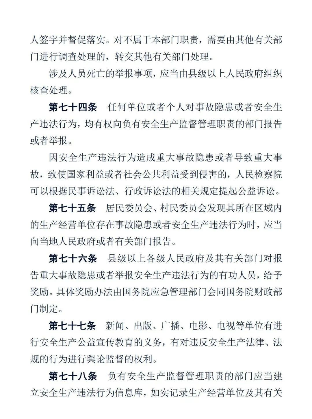
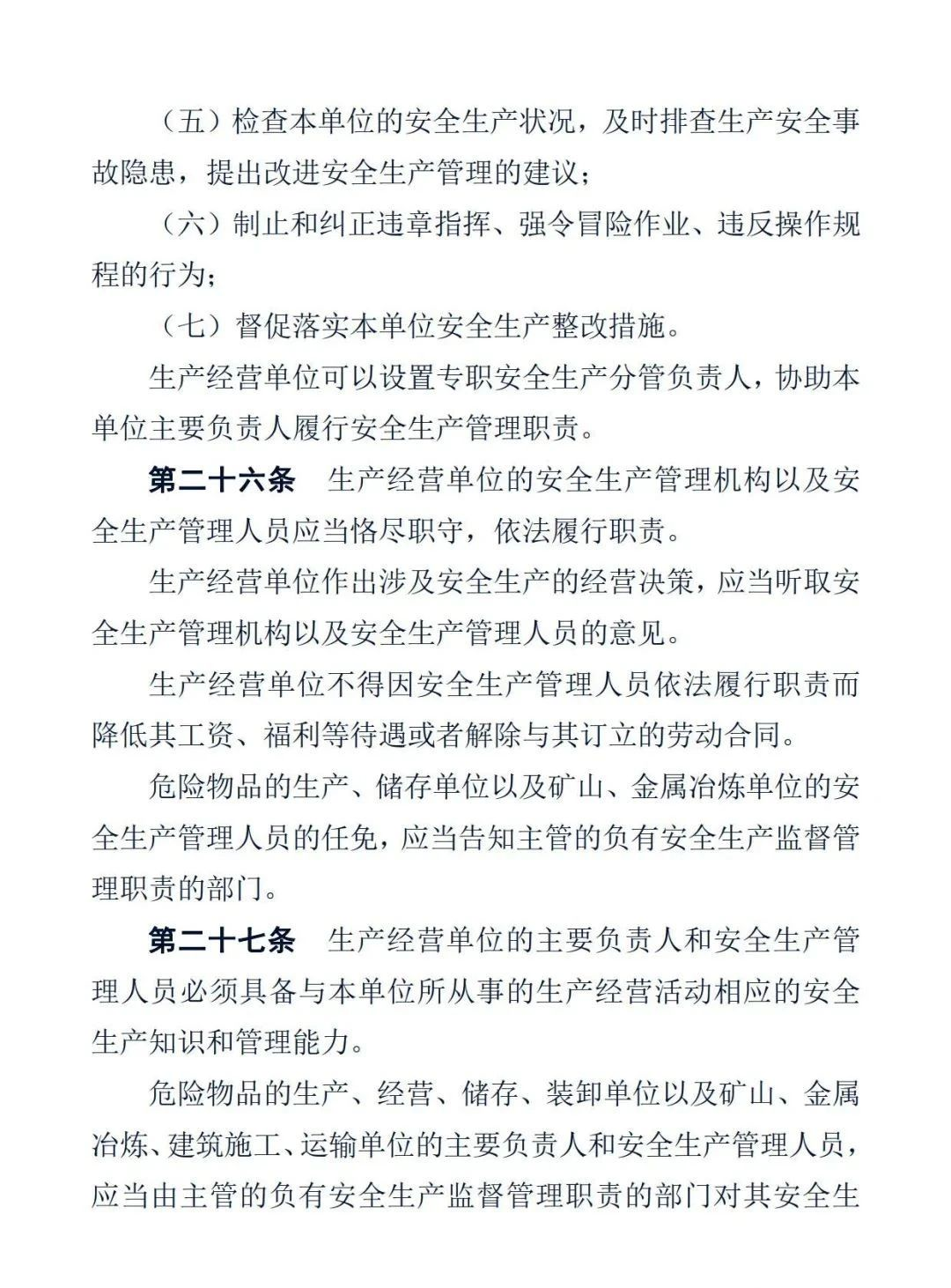
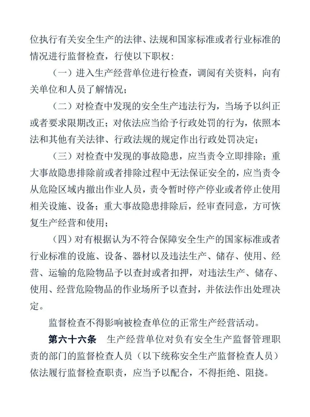
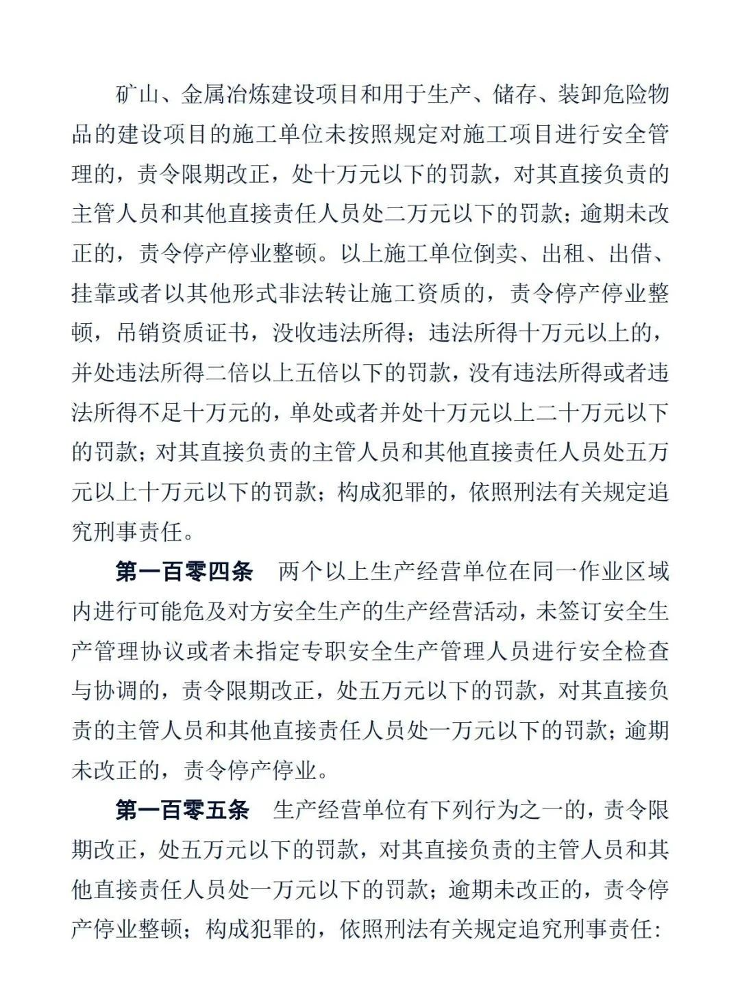
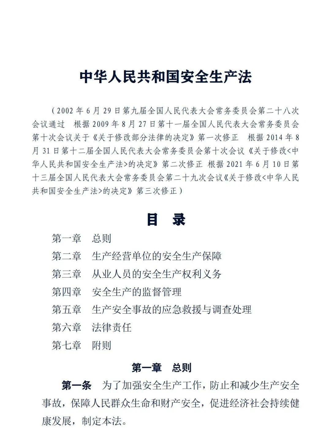
《中华人民共和国安全生产法》2021正式版
发布时间:2021-06-25
惟安全 · 真未来 · 南京苗蓝线上投资顾问有限公司竭诚为您服务
联系我们
首页
我们
电话
留言
联系
关于我们
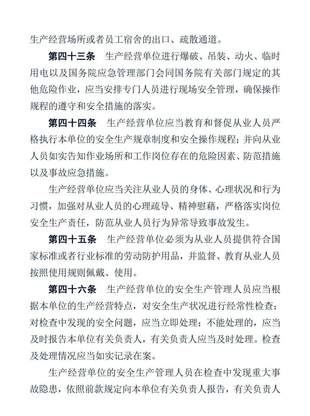
企业简介
发展历程
资质证书
合作伙伴
人才招聘
首页
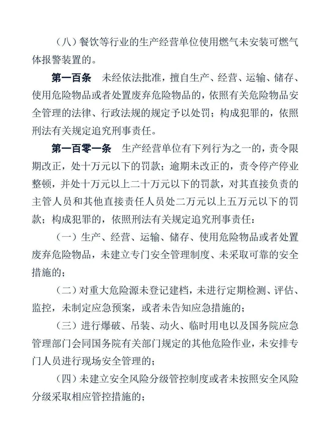
留言